Upside - Case Study | Revolutionizing Real Estate Buying and Selling with an Integrated Platform

Tech Stack:

tab-imgLaravel
The Real Estate industry is booming at a breakneck due to rapid urbanization and inflating disposable income. This industry has always been perennially prosperous. According to the US National Association of Realtors, 51% of buyers have found the home they purchased through the Internet.
This shows that the trend of buying homes is going digital. People are more interested in scouting for properties on an integrated digital platform because of the convenience and variety of options available on one platform.
Such a transformation has significantly emphasized the importance of UX practices while designing such a real estate online market platform.

About Upside - Property Listing and Buying Platform

The Upside is a service-providing platform for sellers, buyers, and brokers. Here, sellers can add their property for selling or renting and buyers can buy the property from a list of options. It is a platform where sellers can counteroffer on the buyer's offer and finally, they can close the deal online.
This platform is easy to use and helps buyers skip the agent fee process and time-wasting or discrepancies as there’s no compulsion to have an agent in between. Sellers may choose agent services for selling property on their behalf.
The main objective behind Upside is to help people in the property market to find the best property that meets their requirements significantly. Through Upside, we strive to empower buyers and sellers with the most thorough information in the market by offering a list of new properties and mapping them out. The Certified Offer program of Upside guarantees that seller will receive a higher offer for their home.

How does Upside work?

Upside follows a very systematic process. It allows qualified buyers to compete to buy their homes.
This gives them a better chance of receiving multiple offers, which means the home will likely be sold faster and for a higher price. Buyers can just pick the offer that puts the most money in their pocket.
With Upside, sellers don’t have to settle for one low-ball offer as it offers an array of listings and properties so buyers can make the best purchase without any regret. All you have to do is- :
  1. Find properties, submit an offer, and close. All on one platform.
  2. Post your property to Upside.
  3. Vetted investors make offers.
  4. Choose the best offer and close your deal.

Parties involved in Upside

  • Sellers
Sellers can add and manage multiple properties on the platform for selling or renting purposes. Also, they can make a counteroffer on the buyer's offer to sell or rent at the best possible price. A seller is free to accept or reject and close the offer.
  • Buyers
Buyers can search for the properties and view all their angles to make the right purchase decision. He can initiate offers and chat in real-time with the sellers quoting the budget price.
  • Agent
The agent act as a connective link between the buyer and seller. On behalf of the seller, he can manage the property and initiate the offers as a buyer on behalf of the other buyers.
  • Admin
Admin looks after the backend of the platform and can manage everything in the admin portal.
Buyer Side
The platform connects real estate investors with exclusive off-market properties.
Streamline your offer process and never miss a beat with our all-in-one platform. Make offers, counter, and accept all in one place. Keep track of progress with our offer history feature.
With built-in messaging, Upside makes it easy to connect and get the deal done faster.
Seller Side
With Upside, you now have your own marketplace where you can post your properties and let vetted buyers compete to win your deal. For free.
With the seller dashboard, you can quickly get a birds-eye view of all your offers and deals.

Client Requirements

How to develop a platform that can significantly fulfill the housing needs of buyers and sellers. Clients want to solve the house-hunting problem and revolutionize the way sellers search for prospective buyers.
Traditional real estate buying or selling the platform is quite a time-consuming process. It involves a ton of paperwork and a lot more factors invariably exist for closing the deal like – seeking approvals from families and friends, making time for a property visit and zeroing in on a few selected properties, and more.
So, the client wanted us to design an online property buying and selling platform that minimizes the time of scouting, unlike traditional property selling/buying. The client company wanted us to give a minimalistic and user-friendly UI UX to the platform that makes the buying-selling process easy and hassle-free with easy navigation and a cleaner interface.

Challenges Faced and How We Overcame

Removed Duplication
So, our first challenge was to remove duplicate or obsolete entries of properties from the search results. This is really quite frustrating for users to see the same results repetitively.
Quality Images
Secondly, real estate property transaction works on the clarity of images. So, our team had to ensure that every image uploaded met the quality standards.
Duly check details
Thirdly, when real estate sellers or agents are not very honest about details, it can directly impact your platform. Because users tend to believe what they see on screen.
So, the client company wants us to look after the process and confirmed the details of the property in place and duly inspected the description mentioned. Manual verification would consume a lot of time therefore we had to come up with a workaround for the process.

Our Development Process

1. The Discovery Phase

Our business analyst conducted research and studied their competitive partners. We brainstormed before the app development process to find effective solutions for resolving the problem. Our team prepared a list of ‘Who, Why What, When, and Where” of the project and scrutinized every minute detail.
A) User Research
Our team conducted concise user research to understand the needs, behavior, and preferences of the users. We even emphasis on observation techniques, and feedback methodologies, and followed task analysis practices to understand the motivation factor behind using this platform.
B) User Objective
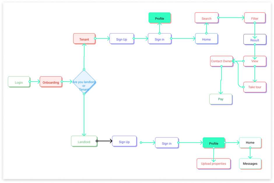
We concluded that the targeted demographics are students, youth, and most adults who are looking for accommodation - to sell or rent or buy for various needs. On that basis, we prepared the user flow of the platform keeping in mind the two main objectives -:
  • What do I want prospective tenants to do on the app?
  • How can I make the platform faster and more accessible for landlords and tenants?
We prepared a wireframe and started working on a prototype to check its usability, and logical functionalities and features on this platform.

2. The Execution Phase

After gathering all the buts and bolts, we started with the development and coding part. So, the technologies used while Developing the Upside:-
  • Laravel
  • MySQL
  • React
  • Firebase
  • AWS
Our designers and experienced developers worked on some of the important aspects of the platform -:
A) Property Listing on the Home Page
Navigation is the most crucial element for Upside. Buyers are likely to browse the property listing before showing their interest in any specific property. Therefore, we looked after the background image and text of the platform so buyers don’t feel lost with inappropriate navigation.
B) Filters
Filters help buyers choose their property based on particular parameters. Therefore, we provided the search options with an expandable drop-down –
  • Price
  • Type of Property
  • No. of Beds
  • Baths and more
C) Sign Up and in-app messaging
Signing up is required to take action on the property listing. We let users save properties to favorites and contact the property holder of their choice. While doing so, users are redirected to the sign page if they take any action on the property before signing up.
Buyers can message the sellers with an in-app messaging feature to clear their doubts about the property and quote their possible prices.
Our UI designers worked towards bringing perfection in the sense of user interface with smooth animations and easy navigation. Moreover, our project managers conducted regular reviews to ensure that it was working in the direction of the client considering the time to market the project.

3. Deployment and delivery

We kept everything transparent with the client and updated them in case of any changes. Our respective team took the client’s feedback and implemented them in every project.
Now, once the final version got ready, our QA Analyst conducted A/B testing to test its impact on the test market and fixed all the errors and bugs. Lastly, after making all the modifications, we successfully deployed and made it live.

The Result

Today, this super niche property listing platform is garnering new users every single day. This platform is significantly helping buyers and sellers to sell and find their dream properties at the best possible rates.
According to our client,
Upside looks like a more feature-packed, high-performing, and easy-to-use real estate platform for scouting properties as per the preferences by enabling varied options.
-—————
RadicalLoop has successfully developed the real estate property selling and buying platform -Upside considering all the aspects of designs and development.
If you’re looking for web and mobile development services for your business, call us now!
Call us now. Let our experts have a word with you!
logo-img

601/A, Parshwanath ESquare, Corporate Road, Prahladnagar, Ahmedabad-380015, Gujarat, India

© 2025, Radicalloop, Inc. All rights reserved.

zend-img
clutch-img
zend-img

© 2025, Radicalloop, Inc. All rights reserved.